发表时间:2023-01-11 浏览次数:
行之愈笃,知之愈明。以实为基,屡创佳绩。年终岁末,喜报频传。让我们一起来见证五十一中的收获与喜悦!
1.2022 年温州市普通高中各学科命题竞赛评比
硕果满枝,源于不懈耕耘。在温州市教育教学研究院公示的温州市普通高中各学科命题竞赛评审结果中,我校喜获7个奖项,27名老师榜上有名!五十一中的青年教师们在教育教学的沃土上耕耘不辍,脚踏实地,用心用情做教育,收获了累累硕果。
在浙江省教育厅开展的省级“基础教育精品课”名单中,我校柳冠凡、施凯旋、尤思阗三位老师的精品课斩获佳绩,并推送至教育部参加“基础教育精品课”遴选。
3.通过浙江省中小学心理健康教育督导师(专业督导)资格认证
心理督导师,通俗理解就是心理师的“咨询师”。浙江省中小学心理健康教育指导中心办公室在组织申报教师参加省中小学心理健康教育督导师培训的基础上,经过督导理论研修、团体督导实操训练和巡回督导现场考核等环节,陶爱芬老师最终以“优秀”通过考核,历时三年的学习终于告一个段落。这对于学校深入推进心理健康工作,有效促进学生人格的健全发展又开启了新的篇章。
由温州市教育教学研究院开展的2022年温州市高中物理实验创新与改进的展示评审活动已圆满结束。我校柳冠凡、吴灿暖老师的作品《平行板电容器演示仪》荣获一等奖!
5.2022年度温州市中小学优秀自制教具征集活动获奖作品

在2022年度温州市中小学优秀自制教具评选获奖名单中,我校优秀自制教具《平行板电容器演示仪(定量)》荣获二等奖!《全反射演示仪——光纤显示屏》、《自制氢氧燃料电池装置》荣获三等奖!为他们点赞!
6.2022年度温州市中小学优秀自制教具评选活动自制教具能手

同时,我校柳冠凡老师在温州市中小学优秀自制教具评选活动中荣获自制教具能手称号!
荣誉是一种鼓励,更是一种激励,展望2023年任重道远,我们将以此为契机,坚定信心、激发斗志,全力推动学校各项工作再上新的台阶。
7.文体类喜报
艺术
· 温州市第34届中小学艺术节获奖19人次
· 2022年浙江省中小学艺术节平面设计二等奖、立体造型三等奖
体育
体质健康测试
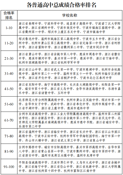
· 2021学年浙江省普通高中体质健康测试总成绩合格率排名全省第36名(共531所普通高中)

网球
· 2022年温州市青少年学生阳光体育运动会中学生网球锦标赛女子单打第一名,男子单打第二名、第三名,男子双打第三名
· 2022年浙江省中小学生网球积分排名赛(第一站)男子单打第一名,(第二站)(第三站)混合双打第一名
· 2022年浙江省青少年网球锦标赛暨浙江省中小学生网球积分赛排名赛总决赛男双冠军
· 4名网球队员(杨安恺、翁祉煜、马涣迪、项思源)获国家一级运动员称号
篮球
· 2022年温州市中小学生体育节中学生篮球晋级联赛高中女子组篮球比赛(市直属)第二名
· 2022年温州市青少年学生阳光体育运动会篮球比赛第二名
· 浙江省第十五届中学生篮球联赛高中女子组总决赛第五名